细菌、真菌与食品制作的发酵原理
1.发酵:细菌和真菌(利用各自体内特殊的酶)分解有机物产生各种代谢产物的过程。如将有机物转化为葡萄糖、酒精或甲烷等。
日常生活中就是利用细菌或真菌发酵,产生对人体有益或特殊口味的物质(当然,有的物质对人体有害)。
2.传统发酵食品:饮品:啤酒、果酒(如葡萄糖)、白酒、米酒;食物:面包、馒头、奶酪、酸牛奶;调味品:酱、酱油、醋等。
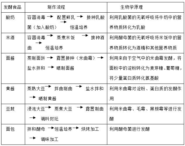
3.传统发酵食品制作方法

说明:①发酵必须满足相应微生物的生活条件,如在有氧或无氧条件下进行,否则,不能得到所需的物质或口味纯正的食品。例如,酵母菌(兼氧型菌)在有氧条件下把葡萄糖分解成二氧化碳和水,无氧条件下把葡萄糖分解成酒精和二氧化碳(称为酒精发酵)。
②一般发酵是多种微生物共同作用,如酿谷物类酒需要曲霉作糖化剂(将淀粉转化为葡萄糖),酵母菌进行酒精发酵,产生酒精。
③酵母菌、乳酸菌等是许多种类的单细胞生物的习惯总称。菌体内的催化反应酶不同,适用方面及制取的物质自然不同。如酿酒与制馒头的酵母菌种类不同,制酸奶与制酸菜的乳酸菌不同;各种品牌的啤酒和白酒(或酸奶),就是因为不同的菌发酵产生的物质不同造成的不同品质。
版权声明
声明:有的资源均来自网络转载,版权归原作者所有,如有侵犯到您的权益
请联系本站我们将配合处理!
上一篇 : 2022年初中生物:细菌、真菌与疾病防治
下一篇 :2022年初中生:显微镜的使用
