傲朋学习网
  • 首页
  • 平时作业资料
  • 复习资料
  • 强国党史
  • 答案大全
  • 其他参考答案
  • 网络新词

全站搜索

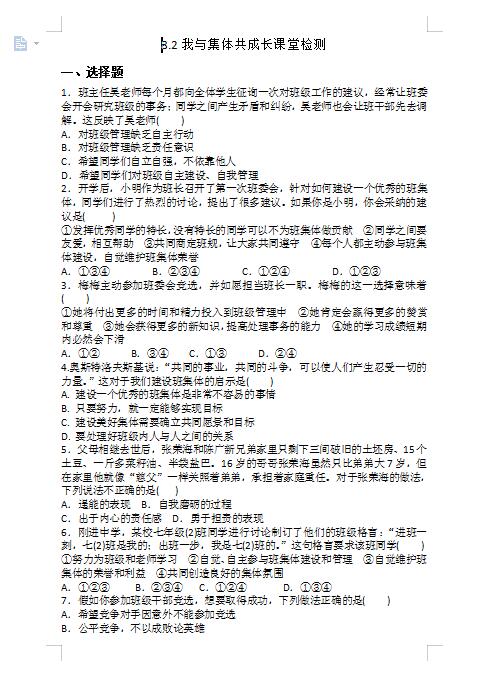
2022年初中政治我与集体共成长课堂检测(图片版)

层次:所属学校:全国 科目:政治 2022-08-27 09:07:46 政治知识点 成长与心理健康

2022年初中政治我与集体共成长课堂检测(图片版)

版权声明

声明:有的资源均来自网络转载,版权归原作者所有,如有侵犯到您的权益 请联系本站我们将配合处理!

上一篇 : 下列选项中,不属于特殊类型基金的是( )。A基金中的基金B交易型开放式指数基金C上市开放式基金D认股权证基金
下一篇 :红星照耀中国中心思想及作者介绍

分享:

相关文章

  • such的用法有哪些 例句汇总10-09
  • 化学元素周期表顺口溜 如何快速记10-09
  • 木炭在氧气中燃烧的现象 化学方程10-09
  • 含硫氨基酸包括哪些 有什么种类10-09
  • 光合作用化学方程式是什么 具体怎10-09
  • 相对分子质量怎么算 计算方法是什10-09
  • 氯气能使品红溶液褪色吗 原理是什10-09
  • 侯氏制碱法的化学方程式 制碱法步10-09
  • 20个化学元素顺口溜 元素周期表记10-09
  • 滴定度的计算公式 是怎么计算的10-09

最近发表

  • such的用法有哪些 例句汇总
  • 化学元素周期表顺口溜 如何快速记
  • 木炭在氧气中燃烧的现象 化学方程
  • 含硫氨基酸包括哪些 有什么种类
  • 光合作用化学方程式是什么 具体怎
  • 相对分子质量怎么算 计算方法是什
  • 氯气能使品红溶液褪色吗 原理是什
  • 侯氏制碱法的化学方程式 制碱法步
  • 20个化学元素顺口溜 元素周期表记
  • 滴定度的计算公式 是怎么计算的

热门信息

  • 电大《毛泽东概论》题库(单选题)
  • 电大《毛泽东概论》题库(多选题)
  • 高一语文师说原文及译文
  • 2702电大《邓小平理论》试题和答案
  • 2001电大《邓小平理论》试题和答案
  • 电大《毛泽东概论》题库(简答题)
  • 2001电大《邓小平理论概论》试题和
  • 从十九大到二十大,是两个一百年奋斗
  • 2437电大《微积分初步》试题和答案
  • 1078电大《复变函数》试题和答案20

标签列表

  • 作业
  • 在线
  • 远程教育
  • 知识竞赛
  • 题库
  • 答案
  • 什么意思
  • 知识库
  • 大工
  • 数学知识点
  • 语文知识点
  • 机考
  • 单元
  • 知识点
  • 题目
  • 物理知识点
  • 初中政治
  • 注册会计师考试
  • 小学数学
  • 知到智慧树
  • 初级会计职称考试
  • 小学英语
  • 初中数学
  • 化学知识点
平时作业资料 复习资料 强国党史答案大全其他参考答案网络新词
Copyright © 2009- 渝ICP备12007184号  傲朋学习网 | 站点地图 | 百度sitemap