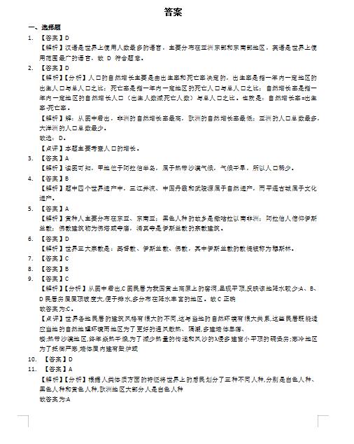
2022年人教版七上地理居民与聚落练习题答案(图片版)

版权声明
声明:有的资源均来自网络转载,版权归原作者所有,如有侵犯到您的权益
请联系本站我们将配合处理!
上一篇 : 藤野先生主要内容100字左右
下一篇 :钢铁是怎样炼成内容概括200字左右
2022年人教版七上地理居民与聚落练习题答案(图片版)

声明:有的资源均来自网络转载,版权归原作者所有,如有侵犯到您的权益
请联系本站我们将配合处理!