首页
平时作业资料
复习资料
强国党史
答案大全
其他参考答案
网络新词
全站搜索
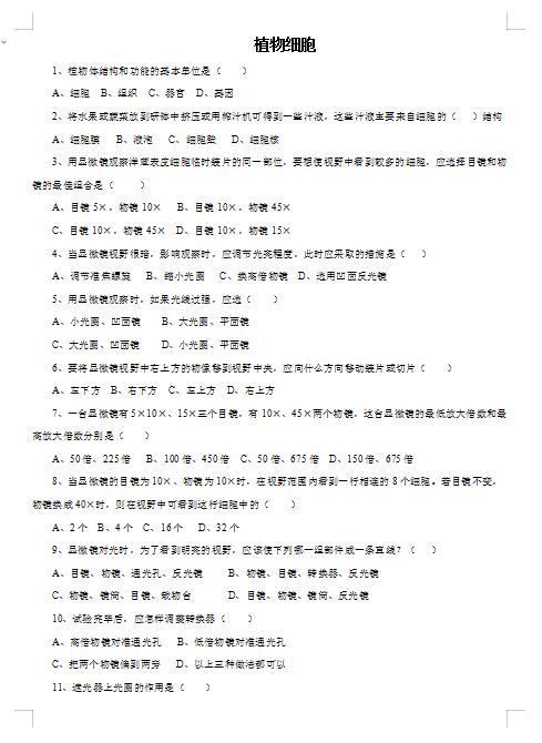
2022人教版生物七年级上植物细胞习题4(图片版)
层次:
所属学校:
全国
科目:
生物
2022-08-26 21:41:12
生物知识点
生物体结构层次
2022人教版生物七年级上植物细胞习题4(图片版)
版权声明
声明:
有的资源均来自网络转载,版权归原作者所有,如有侵犯到您的权益 请联系本站我们将配合处理!
上一篇 :
2022人教版生物七年级上植物细胞习题4(下载版)
下一篇 :
2022年生物动物体的结构层次提升练习答案(图片版)
分享:
相关文章
such的用法有哪些 例句汇总
10-09
化学元素周期表顺口溜 如何快速记
10-09
木炭在氧气中燃烧的现象 化学方程
10-09
含硫氨基酸包括哪些 有什么种类
10-09
光合作用化学方程式是什么 具体怎
10-09
相对分子质量怎么算 计算方法是什
10-09
氯气能使品红溶液褪色吗 原理是什
10-09
侯氏制碱法的化学方程式 制碱法步
10-09
20个化学元素顺口溜 元素周期表记
10-09
滴定度的计算公式 是怎么计算的
10-09
最近发表
such的用法有哪些 例句汇总
化学元素周期表顺口溜 如何快速记
木炭在氧气中燃烧的现象 化学方程
含硫氨基酸包括哪些 有什么种类
光合作用化学方程式是什么 具体怎
相对分子质量怎么算 计算方法是什
氯气能使品红溶液褪色吗 原理是什
侯氏制碱法的化学方程式 制碱法步
20个化学元素顺口溜 元素周期表记
滴定度的计算公式 是怎么计算的
热门信息
电大《毛泽东概论》题库(单选题)
电大《毛泽东概论》题库(多选题)
高一语文师说原文及译文
2702电大《邓小平理论》试题和答案
2001电大《邓小平理论》试题和答案
电大《毛泽东概论》题库(简答题)
2001电大《邓小平理论概论》试题和
从十九大到二十大,是两个一百年奋斗
2437电大《微积分初步》试题和答案
1078电大《复变函数》试题和答案20
标签列表
作业
在线
远程教育
知识竞赛
题库
答案
什么意思
知识库
大工
数学知识点
语文知识点
机考
单元
知识点
题目
物理知识点
初中政治
注册会计师考试
小学数学
知到智慧树
初级会计职称考试
小学英语
初中数学
化学知识点