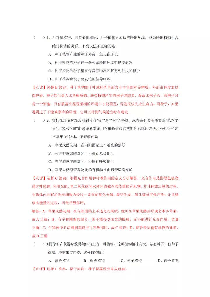
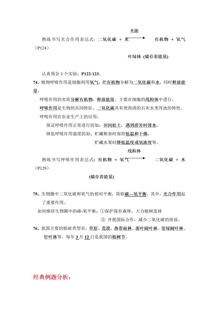
傲朋学习网
  • 首页
  • 平时作业资料
  • 复习资料
  • 强国党史
  • 答案大全
  • 其他参考答案
  • 网络新词

全站搜索

2023年初中生物:生物圈的绿色植物

层次:所属学校:全国 科目:生物 2022-10-19 11:06:46 生物知识点 生物与生物圈

版权声明

声明:有的资源均来自网络转载,版权归原作者所有,如有侵犯到您的权益 请联系本站我们将配合处理!

上一篇 : 设某铁路局全年本务机车走行12 725万公里,重联机车走行131万公里,单机走行1906万公里,补机走行346万公里,列车运用机车860台,年日历365天。则该
下一篇 :甲铁路局某时期货物发送量为800万吨,接运量为400万吨,到达量为400万吨,周转量为 480000万吨公里,该路局货物平均运程是( )。A300公里B350公

分享:

相关文章

  • 地球由几大板块组成 具体都是什么10-11
  • 地球引力是怎么形成的 有什么影响10-11
  • 太阳为什么东升西落 具体是什么原10-11
  • 热带雨林气候的特点是什么 主要分10-11
  • 太阳光到地球需要多长时间 带来的10-11
  • 海洋和陆地分别占地球的多少 占比10-11
  • 冷锋和暖锋过境的口诀 过境前中后10-11
  • 我国人口地理分界线是什么 有哪些10-11
  • 影响太阳辐射的因素 对地球的影响10-11
  • 中国地理位置的优越性 主要体现在10-11

最近发表

  • 地球由几大板块组成 具体都是什么
  • 地球引力是怎么形成的 有什么影响
  • 太阳为什么东升西落 具体是什么原
  • 热带雨林气候的特点是什么 主要分
  • 太阳光到地球需要多长时间 带来的
  • 海洋和陆地分别占地球的多少 占比
  • 冷锋和暖锋过境的口诀 过境前中后
  • 我国人口地理分界线是什么 有哪些
  • 影响太阳辐射的因素 对地球的影响
  • 中国地理位置的优越性 主要体现在

热门信息

  • 电大《毛泽东概论》题库(单选题)
  • 电大《毛泽东概论》题库(多选题)
  • 高一语文师说原文及译文
  • 2702电大《邓小平理论》试题和答案
  • 2001电大《邓小平理论》试题和答案
  • 电大《毛泽东概论》题库(简答题)
  • 2001电大《邓小平理论概论》试题和
  • 从十九大到二十大,是两个一百年奋斗
  • 2437电大《微积分初步》试题和答案
  • 1078电大《复变函数》试题和答案20

标签列表

  • 作业
  • 在线
  • 远程教育
  • 知识竞赛
  • 题库
  • 答案
  • 什么意思
  • 知识库
  • 大工
  • 数学知识点
  • 语文知识点
  • 机考
  • 单元
  • 知识点
  • 题目
  • 小学数学
  • 物理知识点
  • 初中政治
  • 注册会计师考试
  • 知到智慧树
  • 初级会计职称考试
  • 小学英语
  • 初中数学
  • 化学知识点
平时作业资料 复习资料 强国党史答案大全其他参考答案网络新词
Copyright © 2009- 渝ICP备12007184号  傲朋学习网 | 站点地图 | 百度sitemap