首页
平时作业资料
复习资料
强国党史
答案大全
其他参考答案
网络新词
全站搜索
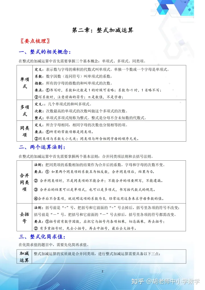
2023年初中数学整式的加减运算
层次:
所属学校:
全国
科目:
数学
2022-11-11 15:19:08
数学知识点
整式
版权声明
声明:
有的资源均来自网络转载,版权归原作者所有,如有侵犯到您的权益 请联系本站我们将配合处理!
上一篇 :
2023年初中数学整式习题
下一篇 :
2023年整式的乘法与因式分解
分享:
相关文章
地球由几大板块组成 具体都是什么
10-11
地球引力是怎么形成的 有什么影响
10-11
太阳为什么东升西落 具体是什么原
10-11
热带雨林气候的特点是什么 主要分
10-11
太阳光到地球需要多长时间 带来的
10-11
海洋和陆地分别占地球的多少 占比
10-11
冷锋和暖锋过境的口诀 过境前中后
10-11
我国人口地理分界线是什么 有哪些
10-11
影响太阳辐射的因素 对地球的影响
10-11
中国地理位置的优越性 主要体现在
10-11
最近发表
地球由几大板块组成 具体都是什么
地球引力是怎么形成的 有什么影响
太阳为什么东升西落 具体是什么原
热带雨林气候的特点是什么 主要分
太阳光到地球需要多长时间 带来的
海洋和陆地分别占地球的多少 占比
冷锋和暖锋过境的口诀 过境前中后
我国人口地理分界线是什么 有哪些
影响太阳辐射的因素 对地球的影响
中国地理位置的优越性 主要体现在
热门信息
电大《毛泽东概论》题库(单选题)
电大《毛泽东概论》题库(多选题)
高一语文师说原文及译文
2702电大《邓小平理论》试题和答案
2001电大《邓小平理论》试题和答案
电大《毛泽东概论》题库(简答题)
2001电大《邓小平理论概论》试题和
从十九大到二十大,是两个一百年奋斗
2437电大《微积分初步》试题和答案
1078电大《复变函数》试题和答案20
标签列表
作业
在线
远程教育
知识竞赛
题库
答案
什么意思
知识库
大工
数学知识点
语文知识点
机考
单元
知识点
题目
小学数学
物理知识点
初中政治
注册会计师考试
知到智慧树
初级会计职称考试
小学英语
初中数学
化学知识点