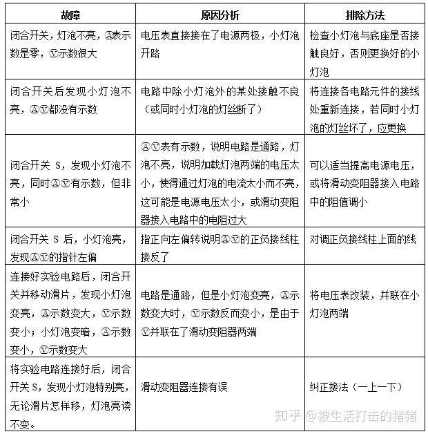
“伏安法”测电阻试验中常见故障的排除方法


版权声明
声明:有的资源均来自网络转载,版权归原作者所有,如有侵犯到您的权益
请联系本站我们将配合处理!
上一篇 : 2023年初中物理:伏安法测导体电阻
下一篇 :2023年初中物理欧姆定律和安全电压
“伏安法”测电阻试验中常见故障的排除方法


声明:有的资源均来自网络转载,版权归原作者所有,如有侵犯到您的权益
请联系本站我们将配合处理!