(一)知识框架

(二)探究电阻上的电流跟两端电压的关系1、电流与电压的关系

2、电流与电阻的关系

3、在探究“电流与电压、电阻”关系的实验中滑动变阻器的作用作用:改变电路中电流的大小;改变R两端的电压大小;保护电路,使电路中的电流不至于过高。注意事项:连接电路时开关应断开;在闭合开关前,应将滑动变阻器的滑片调到电阻值最大的位置;电压表和电流表应该选择合适的量程。运用数形结合思想分析电流与电压、电阻之间的关系:利用图像来表示一个物理量随另一个物理量的变化情况,可以直观、形象地表示出物理量的变化规律。控制变量法该实验中,第一步是保持电阻不变,改变电压,观察电流随电压的变化规律;第二步是保持定值电阻两端的电压不变,改变定值电阻的大小,观察阻值和电流之间的变化规律。这种方法称为控制变量法。4、注意该试验中,可能的电路故障常见的故障有:电表无示数、示数偏低、实验数据或结论错误等。(三)欧姆定律及其应用1、内容I=U/R 变形式:U=IR 或 R=U/I描述:导体中的电流跟导体两端的电压成正比,跟导体的电阻成反比。注意:① 该定律中涉及到的电流、电压、电阻是针对同一段导体的或电路的;具有同时性。② 使用该定律时,各物理量的单位必须统一,电压、电阻、电流的单位分别是V、Ω、A。③该定律只适用于金属导电和液体导电,对气体、半导体导电一般不适用。④该定律只适用于纯电阻电路。2、结论(注意前提条件)电阻一定时,通过导体的电流与导体两端的电压成正比电压一定时,通过导体的电流与导体的电阻成反比3、电阻的串、并联(1)串联电路的总电阻等于各串联电阻之和R=R1+R2+……+Rnn个阻值相同的电阻串联,其总电阻为R=nR0把几个电阻串联起来相当于增加了导体的长度,其总电阻一定比每个导体的电阻大。(2)并联电路的总电阻的倒数等于各并联电阻的倒数之和

n个阻值相同的电阻并联,其总电阻为R=R0/n把n个电阻并联起来,相当于增加了导体的横截面积,其总电阻比每一个导体的都要小。4、串、并联中电压电流的分配特点

“串联分压、并联分流”的理解:根据串联中,电流不变,利用欧姆定律I=U/R,有U1/R1=U2/R2,变形得U1/U2=R1/R2根据并联中,电压相等,利用欧姆定律U=IR,有I1R1=I2R2,变形得I1/I2=R2/R1(四)测量电灯泡的电阻1、伏安法测导体电阻

2、伏安法测小灯泡电阻(重要)

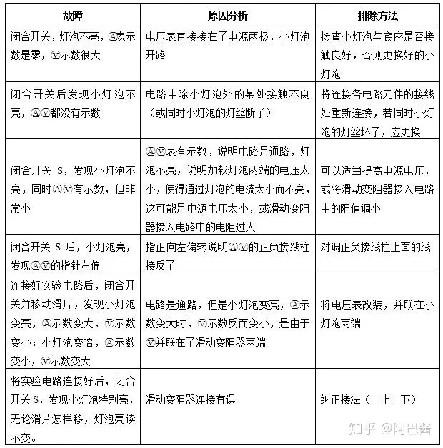
3、伏安法测电阻试验中常见故障的排除方法


(五)欧姆定律和安全用电1、欧姆定律和安全电压(1)人体触电或引发火灾,都是由于电路中的电流过大造成的,从欧姆定律I=U/R来考虑:① 电压越高越危险② 防止电阻过小。(如:湿手不能触摸开关和用电器,避免短路等)(2)加在人体上但不会对人体造成危害的电压称为安全电压(≤36V)。我国家庭电路电压=220V 动力电路电压=380V高压输电线路电压可达105V2、利用欧姆定律分析短路现象导线不通过用电器而直接接在用电器或电源的两端,称之为短路。由于并联,导线与和它并联的部分两端电压相同,而导线电阻很小,可以不计,则导线上必然通过一个大电流。若导线与用电器并联,则电流几乎不通过用电器,用电器不工作;若导线与电源并联,则大电流通过电源会将电源烧坏。3、注意防雷(1)雷电现象及破坏作用雷电是大气中一种剧烈的放电现象。云层间、云层与大地间的电压可达几百万伏甚至几亿伏。根据欧姆定律,当发生雷电现象时,可以产生巨大的电流。(2)避雷针避雷针由金属制成,放在建筑物高处,当电荷传至避雷针尖,电荷会极易沿金属线流入大地,这条电流通道的建立可以中和云层和建筑物上的正负电荷,使得建筑物免遭雷电损坏。4、利用欧姆定律解释触电现象触电是由于电流过大造成的。根据I=U/R,当电压过大或电阻过小时,都会产生大电流,造成触电事故。(六)方法清单1、利用欧姆定律进行计算步骤(1)根据题意画出电路图,看清电路的组成(串联还是并联)——分析连接方法(2)明确题目给出的已知条件、未知条件——知道有什么、求什么(3)针对电路类型(串、并),联系欧姆定律进行分析——核心分析(4)列式求解例:如图所示的电路中,电阻R1的阻值是10Ω,闭合开关S,电流表A1的示数为2A,电流表A2的示数为0.8A,则电阻R2的阻值为______。

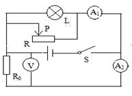
2、如何判断电压表、电流表的示数变化(1)明确电路的连接方式和各元件的作用(2)认清滑动变阻器的连入阻值(3)弄清电路图中电表测量的物理量(4)分析电路的总电阻怎样变化和总电流的变化情况(5)最后综合得出电路中电表示数的变化情况例:如图所示电路中,电源电压恒定,R0为定值电阻,R为滑动变阻器,闭合开关S后,在滑动变阻器滑片P左滑的过程中( )A.电流表A1的示数变小 B.电流表A2的示数变大C.电压表示数变小 D.电灯的亮度变暗

版权声明
声明:有的资源均来自网络转载,版权归原作者所有,如有侵犯到您的权益
请联系本站我们将配合处理!
