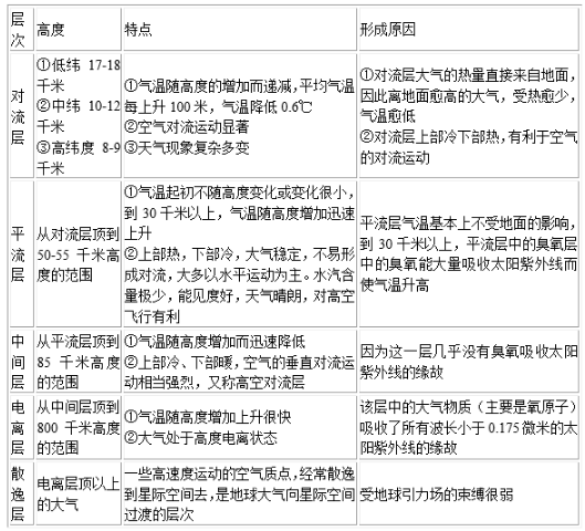
大气组成指的是干空气的化学成分。氮气占干空气的体积比最大,约为78%。其次是氧气,约占干空气体积的21%。剩下的1%由其它各种气体构成,如惰性气体、水蒸气、二氧化碳、甲烷等。除惰性气体外,各气体的浓度和停留时间呈正相关。大气分层:可把大气分成对流层、平流层、中间层、热层和散逸层。

大气组成

大气垂直分层

版权声明
声明:有的资源均来自网络转载,版权归原作者所有,如有侵犯到您的权益
请联系本站我们将配合处理!
上一篇 : 上下不一样是圆柱体吗
下一篇 :绝对零度能冻住火吗
